• 【甘肃疫情高峰地区,甘肃疫情地区风险等级】

    本文目录一览:〖壹〗、中国现在哪里疫情严重〖贰〗、甘肃省近一周的疫情回顾:感染病例仍在持续递增中…〖叁〗、现在哪些地方疫情严重中国现在哪里疫情严重〖壹〗、当前,疫情最严重的三个省份分别是江苏、云南和河南。以江苏省为例,...

    2026-04-13
    6
  • 江苏地区疫情峰值多少(江苏疫情数量)

    本文目录一览:〖壹〗、近来南方地区的甲流疫情在2025年是否有所缓解?〖贰〗、第一波感染高峰准确性,让我们用事实来见证〖叁〗、近来的流感严重到什么程度?〖肆〗、天津疫情已过高峰期了吗〖伍〗、新冠肺炎已有特效药?病例...

    2026-04-12
    6
  • 湖南常德地区出现疫情(湖南常德新型肺炎疫情有多少例)

    本文目录一览:〖壹〗、10月10日通报常德鼎城区在外市返乡集中隔离人员中发现1例无症状感染...〖贰〗、如何看待,常德777名景区观众属高风险人群?〖叁〗、衡阳疾控11月14日紧急提醒:事关常德鼎城和湘西龙山疫情〖肆〗、...

    2026-04-12
    7
  • 仙桃地区最新疫情(仙桃市疫情最新消息至2月22日止)

    本文目录一览:〖壹〗、仙桃市10月7日新增35例阳性感染者活动轨迹最新情况〖贰〗、湖北仙桃市有疫情吗〖叁〗、仙桃市封城了吗今天〖肆〗、湖北仙桃疫情属于什么风险〖伍〗、仙桃10月30日新增本土无症状感染者1例(湖北仙...

    2026-04-12
    9
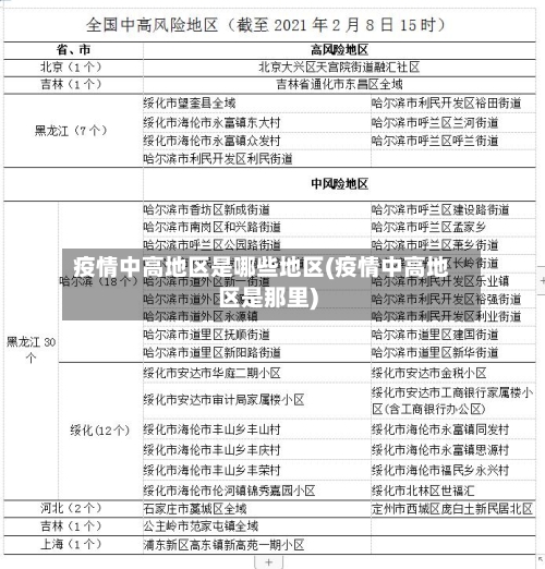
  • 疫情中高地区是哪些地区(疫情中高地区是那里)

    本文目录一览:〖壹〗、哪些地方算中高风险地区〖贰〗、云南公布129个县(市、区)疫情风险等级!昆明主城四区等被列为高风险〖叁〗、中高风险地区哪些地方算中高风险地区〖壹〗、高风险地区是指本行政区域内累计确诊病例超过5例,1...

    2026-04-12
    7
  • 无锡疫情地区等级(无锡疫情是哪个区)

    本文目录一览:〖壹〗、无锡市疫情防控第99号通告〖贰〗、无锡梁溪区是否风险区〖叁〗、无锡滨湖区是否中风险地区〖肆〗、无锡去厦门要隔离吗?无锡市疫情防控第99号通告疫情发现与处置:3月30日下午,无锡市在对外省市阳性...

    2026-04-12
    8
  • 北海疫情几类地区/北海疫情几类地区最新消息

    本文目录一览:〖壹〗、广西北海4天215人感染:旅游旺季匆匆收尾有民宿退了10余万预订款_百度知...〖贰〗、11月24号广西北海哪里是高风险地区〖叁〗、现在去广西北海安全吗,现在去北海玩要隔离吗〖肆〗、广西北海本土感染...

    2026-04-12
    7
  • 泰州疫情地区图表查询(泰州疫情地区图表查询系统)

    本文目录一览:〖壹〗、泰州哪里有疫情了〖贰〗、泰州高风险地区有多少个〖叁〗、泰州市姜堰区2名核酸检测异常人员+病例轨迹〖肆〗、泰州市海陵区风险等级〖伍〗、截至11月27日24时泰州新型冠状病毒肺炎疫情最新情况...

    2026-04-12
    8
  • 【襄阳地区疫情补助,襄阳疫情房租补贴什么时候发放】

    本文目录一览:〖壹〗、2022湖北就地过年补贴政策汇总〖贰〗、湖北医务工作者免费优惠景点列表〖叁〗、襄阳市襄州区疫情防控政策〖肆〗、襄阳有哪些疫情防控的财政保障措施(襄阳市疫情防控政策)〖伍〗、襄阳市关于遵守疫情防...

    2026-04-12
    8
  • 库尔勒地区疫情数据(库尔勒疫情最新官方网站)

    本文目录一览:〖壹〗、新疆10月12日0至24时,新增无症状感染者339例,新增确诊病例64例...〖贰〗、库尔勒为什么疫情会上升〖叁〗、新疆疫情高发势头已得到有效遏制,新增报告感染者数持续下降,波及范围...新疆10月1...

    2026-04-12
    7