• 梅州地区最新疫情消息(梅州市疫情分布最新消息)

    本文目录一览:〖壹〗、关于广东省梅州市等地区来镇返镇人员健康管理的提醒〖贰〗、广东梅州来锡返锡需要隔离吗?〖叁〗、梅州疾控提醒江苏省苏州市来梅州人员请立即报备〖肆〗、3月28日梅州疾控提醒有肇庆市旅居史来梅人员请报备...

    2026-04-12
    15
  • 喀山什么地区有疫情(喀山什么地区有疫情发生)

    本文目录一览:〖壹〗、俄罗斯五一假期最新安排来啦~首度实行调休政策!〖贰〗、2024浦东机场新开世界航线总结帖〖叁〗、俄罗斯消费者购物趋势出炉,智能手机比较受欢迎〖肆〗、俄罗斯喀山音乐学院?预科一年的真实感受俄罗斯五...

    2026-04-12
    17
  • 【洋县疫情分布地区,洋县疫情通报】

    本文目录一览:〖壹〗、汉中南郑区有疫情吗〖贰〗、汉中定点医疗机构一览表〖叁〗、未来二十天以后洋县县城能办酒席吗〖肆〗、陕西洋县疫情风险等级汉中南郑区有疫情吗〖壹〗、家庭5:汉中市南郑区的一对夫妻。家庭6:西安市的一...

    2026-04-12
    14
  • 【疫情快递不发的地区,疫情快递不发的地区有哪些】

    本文目录一览:〖壹〗、怎么查疫情快递停发地区〖贰〗、快递最新停发地区名单〖叁〗、河北最新快递停发地区〖肆〗、为什么现在快递不发北京了,如果我没收到通知北京快递发不了都什么情况...怎么查疫情快递停发地区利用快递公司...

    2026-04-12
    15
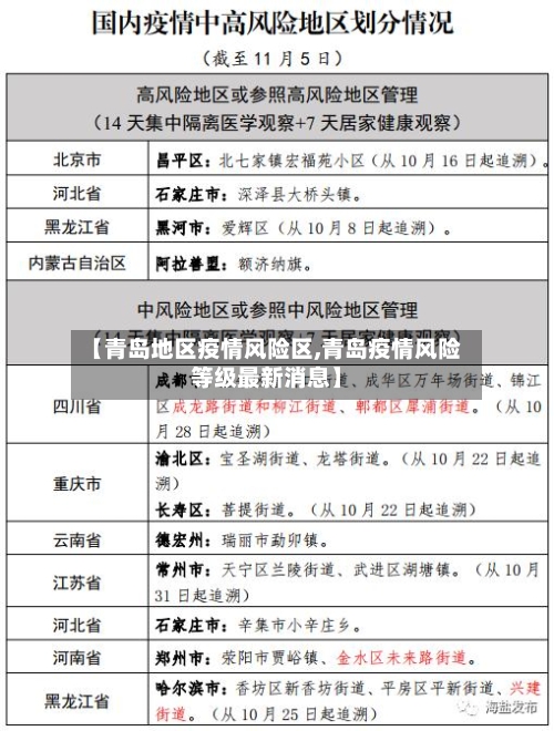
  • 【青岛地区疫情风险区,青岛疫情风险等级最新消息】

    本文目录一览:〖壹〗、山东中风险地区有哪些?〖贰〗、青岛市北区是低风险地区吗?〖叁〗、山东中高风险地区最新名单山东中风险地区有哪些?截至2022年3月3日17:50,山东中风险地区为青岛市黄岛区九龙江路53号甘水湾小区,...

    2026-04-12
    14
  • 【新疆塔城地区疫情,新疆塔城疫情风险等级】

    本文目录一览:〖壹〗、永远的背影……再不会回来〖贰〗、塔城有疫情吗现在〖叁〗、塔城的疫情怎么样了〖肆〗、塔城现在为什么不让出城〖伍〗、新疆10月12日0至24时,新增无症状感染者339例,新增确诊病例64例......

    2026-04-12
    14
  • 【波兰疫情地区,波兰疫情分布】

    本文目录一览:〖壹〗、波兰3月28日起取消所有入境限制,边境全面开放国家增至23国〖贰〗、波罗的海疫情0904〖叁〗、黑死病时期杀死了欧洲三分之一的人口,为何波兰能够幸免于难波兰3月28日起取消所有入境限制,边境全面开放国...

    2026-04-12
    16
  • 【最新疫情中高地区,最新疫情中高地区有哪几个城市】

    本文目录一览:〖壹〗、南京是否为中高风险区〖贰〗、金牛区营门口街道顶峰水岸汇景小区11月2日24时调整为中风险区〖叁〗、今日全国疫情中高风险地区查询〖肆〗、12月中高风险地区最新名单最新〖伍〗、最新全国风险地区名单...

    2026-04-12
    14
  • 西藏地区疫情较轻/西藏地区疫情较轻的地方

    本文目录一览:〖壹〗、西藏哪里疫情不严重〖贰〗、全国无疫情的省份是什么?〖叁〗、中国哪个省没有疫情?西藏哪里疫情不严重〖壹〗、西藏拉萨市的昌都疫情不严重。通过查询相关的公开信息,截止到2022/11/8,昌都已经连续46...

    2026-04-12
    17
  • 韩国釜山地区疫情/韩国釜山地区疫情严重吗

    本文目录一览:〖壹〗、重要通知:泰国转机新规定!速看!〖贰〗、受病毒疫情影响,韩国K联赛部分场次推迟进行〖叁〗、2020韩国有哪些活动延期或取消〖肆〗、中国驻韩国大使馆电话号码多少〖伍〗、外媒:首尔人口降幅居韩各地...

    2026-04-12
    17