本文目录一览:
- 〖壹〗、大兴区疫情现在什么级别管控
- 〖贰〗 、北京已有4个高风险地区都是哪里?
- 〖叁〗、大兴什么地方有疫情
- 〖肆〗、北京市大兴区有疫情吗
大兴区疫情现在什么级别管控
通过查询相关资料显示,大兴区疫情现在高风险级别管控 。据北京大兴区官方微博消息 ,2022年9月13日,北京大兴区集中隔离点出现一名新冠病毒核酸检测阳性人员,自2022年9月13日4时起 ,大兴区亦庄镇小康家园14号楼划定为高风险区,实行“足不出户 、上门服务 ”管控措施。

截止到6月8日北京大兴区属于低风险地区。低风险地区是指无确诊病例,或者连续14天都无新增加确诊新冠肺炎病例 。《常态化防控下北京市新冠肺炎疫情风险分区分级标准》,经评估 ,丰台区卢沟桥(地区)乡、大兴区魏善庄镇、大兴区高米店街道连续14天内无新增本地确诊病例,由中风险地区调整为低风险地区。

北京疫情风险等级调整情况北京市新型冠状病毒肺炎疫情防控工作第225场新闻发布会通报,大兴区天宫院街道融汇社区由中风险地区调整为低风险地区。至此 ,北京市所有中高风险地区全部清零,全市进入常态化疫情防控阶段。

北京市即时起将突发公共卫生事件应急响应级别由三级调至二级,并相应调整防控策略 。调整时间与会议:6月16日晚 ,北京市举行新型冠状病毒肺炎疫情防控工作第121场新闻发布会,会上宣布了这一调整。
风险等级动态调整机制:风险等级会根据疫情发展态势和防控要求实时更新。例如,若某区域新增病例数减少或连续多日无新增 ,可能被降级;反之,若疫情扩散风险增加,则可能升级 。查询建议:可通过微信搜索公众号“北京本地宝” ,关注后回复“大兴出京”,获取大兴区最新风险等级、出京规定及疫情动态。
北京已有4个高风险地区都是哪里?
〖壹〗 、北京已有四个高风险地区,分别是丰台区新村街道、大兴区黄村(地区)镇、花乡(地区)乡 、西红门(地区)镇。截至6月21日15时,北京市丰台区新村街道、大兴区黄村(地区)镇由中风险调整为高风险 。本市还有37个中风险地区 ,涉及丰台区、大兴区 、海淀区、西城区、房山区 、东城区、石景山区、朝阳区 、门头沟区、通州区10个区。
〖贰〗、国务院客户端小程序疫情风险等级查询服务显示,截至6月22日17时,北京已有4个高风险地区 ,涉及丰台区花乡(地区)乡、丰台区新村街道 、大兴区西红门(地区)镇和大兴区黄村(地区)镇。这4个地区与新发地农产品批发市场距离较近,其中花乡(地区)乡为新发地批发市场所在地区 。
〖叁〗、截止到最新数据,北京相关部门公开的高风险区域包含14个 ,分别分布在朝阳区、房山区和通州区。其中,有个高风险区位于朝阳区,四个高风险区位于房山区 ,剩下的一个高风险区位于通州区。一直以来,北京都在尽力保障每位居民拥有着充足的生活用品,比如蔬菜水果和新鲜肉鱼蛋奶 。
大兴什么地方有疫情
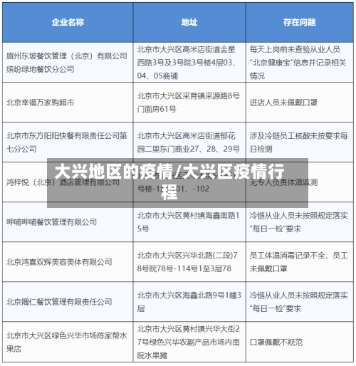
大兴区黄村镇金色漫香郡南区 ,新凤小区,天宫院街道新源时代小区,魏善庄镇北京密码小区,榆垡镇空港新苑12号院 ,清源街道滨河东里小区,旧宫镇德茂文锦苑西区,长子营镇北蒲洲营村等 ,上述地区发现核酸检测阳性感染者,请广大市民积极做好自我防护。
北京大兴26号确诊病例在大兴区青云店镇北辛屯村首联生鲜超市。根据疫情最新消息,北京大兴12月6日0时-24时 ,新增本土确诊病例19例,新增无症状感染者180例。
022年11月13日15时至14日15时大兴区新增6名确诊病例活动轨迹11月13日15时至11月14日15时,大兴区新增6名新冠肺炎病毒感染者 ,均为隔离管控人员 。分别居住在黄村镇狼垡四村 、旧宫镇旧宫新苑南区、兴丰街道雍和府,均已全部转入定点医院治疗。
北京市大兴区有疫情吗
〖壹〗、月21日0时至15时,北京市新增本土新冠肺炎病毒感染者5例(感染者2349至2353) ,其中昌平区3例,顺义区 、大兴区各1例。临床分型方面,轻型4例,无症状感染者1例 。从感染来源看 ,隔离观察人员3例,社会面筛查人员2例(昌平区、大兴区各1例)。近来,所有感染者已转至定点医院隔离治疗 ,相关风险点位及人员已管控落位。
〖贰〗、0月3日0时至24时,北京市新增本土新冠肺炎病毒感染者1例,为隔离观察人员;10月4日0时至15时 ,新增本土新冠肺炎病毒感染者1例,同样为隔离观察人员 。具体情况如下:10月3日新增感染者情况感染者8:现住大兴区黄村镇狼垡一村,是感染者6的妻子 ,职业为快递配送员。
〖叁〗 、昌平区14例。大兴区11例 。门头沟区7例。经开区6例。房山区5例 。石景山区、顺义区、怀柔区各2例。密云区1例。
〖肆〗 、北京大兴区有新型肺炎的确诊病例。截至2月13日24时,北京市大兴区累计确诊病例为39例 。根据北京市卫生健康委员会于2020年2月14日发布的数据,截至2月13日24时 ,北京市累计确诊病例总数达到372例。
〖伍〗、截至2022年1月29日12时,北京大兴区大部分地区为低风险地区,仅西红门镇宏福园小区被定为中风险地区。以下是详细说明:风险等级划分依据:根据《北京市新冠肺炎疫情风险分级标准》,结合近14天累计报告本土确诊病例数量 ,大兴区西红门镇宏福园小区因累计报告3例本土确诊病例被划定为中风险地区 。
